Overview
The Service Request Handling workflow processes maintenance and repair requests from homeowners when they submit service request action items. This HOAi workflow validates requests, determines financial responsibility, identifies the appropriate service provider, and routes legitimate association repairs directly to contractors thus reducing administrative burden while ensuring homeowners receive clear guidance on responsibility and next steps.
What This Workflow Does
Request Validation
- Confirms the request is actually for maintenance or repair (not billing, general inquiries, or other issues)
- Automatically voids spam or invalid requests
- Splits mixed requests that contain both maintenance and non-maintenance items
Responsibility Determination
- Reviews governing documents to determine if repairs are HOA or homeowner responsibility
- Provides specific citations when items are homeowner responsibility
- Escalates ambiguous cases to management for review
Service Provider Matching
- Identifies the appropriate contractor based on issue type
- Verifies active service contracts and provider availability
- Matches specialized requests to qualified providers
Automated Routing
- Sends validated HOA-responsible requests directly to service providers
- Includes all necessary work order details and special instructions
- Creates clear documentation trail for every decision
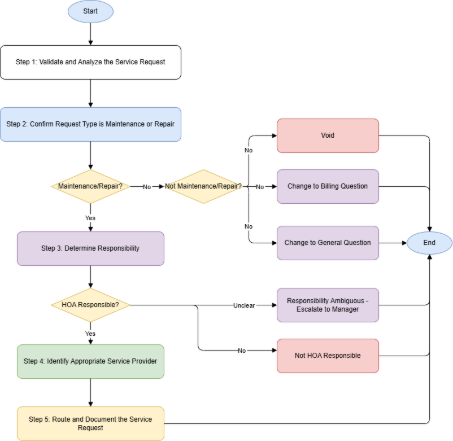
Workflow Process
Step 1: Request Validation
HOAi analyzes the incoming service request to extract property details, issue description, urgency level, and any attached documentation.
Step 2: Request Classification
HOAi confirms the request is maintenance-related. Non-maintenance items are reclassified as billing questions, general inquiries, or voided if spam.
Step 3: Responsibility Analysis
HOAi reviews your governing documents and maintenance matrices to determine if the repair is association or homeowner responsibility.
Step 4: Service Provider Assignment
For HOA-responsible repairs, HOAi matches the request to the appropriate service provider based on your vendor contracts and service categories.
Step 5: Work Order Dispatch
Complete work orders are sent directly to service providers with all relevant details, while homeowners receive clear communication about next steps
Examples of HOAi Work:
Key Benefits
For Your Management Team
- Eliminates manual review of routine service requests
- Ensures consistent responsibility determinations
- Reduces time spent on provider assignment
- Creates complete audit trail for all decisions
For Your Board
- Enforces governing document compliance automatically
- Provides transparency in maintenance decisions
- Reduces disputes over responsibility
- Ensures fair and consistent treatment
For Your Homeowners
- Faster response to maintenance requests
- Clear explanations when items are homeowner responsibility
- Professional communication throughout the process
- Reduced wait times for legitimate repairs
FAQs
Q: How does HOAi determine if something is HOA vs. homeowner responsibility?
A: HOAi references your uploaded governing documents, maintenance responsibility matrices, and any documented policies in Vantaca to make consistent determinations based on your specific rules.
Q: What happens if a request contains both a maintenance issue and a billing question?
A: HOAi will automatically split these into separate action items—processing the maintenance portion through the service request workflow while creating a billing question for the financial inquiry.
Q: Can HOAi handle emergency vs. non-emergency classification?
A: Yes! HOAi identifies urgent keywords and patterns to flag potential emergencies, routing them according to your established emergency procedures.
Q: What if we don't have a service provider for a specific type of repair?
A: HOAi will route these requests to management review with a note indicating no matching service provider was found in your system.
Implementation & Testing
Your forward deployed engineer will handle the technical setup and configuration. Make sure to tell them:
- Which action item(s) your team uses for service requests
- Your process for determining HOA vs. homeowner responsibility
- How you currently assign service providers to different types of work
- Any emergency classification procedures you follow
Once activated, HOAi will begin reviewing your actual service requests and proposing actions based on the workflow.
During the testing phase, you'll review HOAi's work on real service requests:
- HOAi will analyze incoming requests and propose responsibility determinations and provider assignments
- You can review each proposal and either approve HOAi's recommendation or modify/reject it
- This allows you to see how HOAi interprets your governing documents and makes decisions
- You can identify any patterns where adjustments to the workflow logic might be needed
The workflow can be fine-tuned based on your approval/rejection patterns before you're comfortable letting HOAi handle these requests automatically.
This workflow transforms your service request process by ensuring accurate responsibility determinations and efficient provider dispatch.
Comments
0 comments
Please sign in to leave a comment.