ARC Review for Completed Applications
Overview
The ARC Review for Completed Applications workflow automatically screens homeowner applications when they submit ARC request action items. This HOAi workflow ensures proper classification, verifies homeowner account standing, validates documentation completeness, and routes complete applications to your committee or manager—eliminating administrative overhead so decision-makers can focus on actual architectural decisions rather than chasing missing paperwork.
What This Workflow Does
Automated Screening & Classification
- Verifies the request is actually an ARC application (not a service, billing, or general inquiry)
- Automatically reclassifies and routes non-ARC requests to appropriate departments
Account Standing Verification
- Checks homeowner eligibility to submit requests
- Identifies past due balances, violations, or other account issues
- Prevents ineligible applications from reaching the committee
Documentation Validation
- Ensures all required forms and supporting materials are included
- References your association's specific requirements and governing documents
- Identifies missing documentation with specific guidance to homeowners
Intelligent Routing
- Routes complete applications to your committee or manager based on your established process
- Handles master/sub association relationships automatically
- Escalates discrepancies to management when needed
Workflow Process
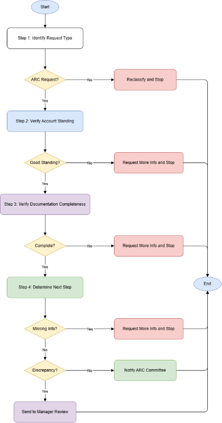
Step 1: Request Classification
HOAi analyzes the incoming request and determines if it's truly an ARC application or should be rerouted as a service request, billing question, or general inquiry.
Step 2: Account Standing Check
For legitimate ARC requests, HOAi verifies the homeowner's account is in good standing—no past due balances, violations, collection issues, or other restrictions.
Step 3: Documentation Review
HOAi validates that all required documentation is present according to your association's specific requirements, including forms, plans, specifications, and any other materials you typically require.
Step 4: Final Processing
Complete applications from eligible homeowners are forwarded to your ARC committee or review process with all relevant attachments properly organized.
Examples of HOAi Work:
Key Benefits
For Your Management Team
- Eliminates time spent on incomplete applications
- Ensures consistent application review standards
- Reduces administrative overhead
- Provides clear escalation paths for complex situations
For Your ARC Committee
- Receives only complete, eligible applications
- All necessary documentation is present and organized
- Can focus entirely on architectural decisions
- Reduces meeting time spent on administrative issues
For Your Homeowners
- Faster feedback on application status
- Clear guidance on any missing requirements
- Reduced back-and-forth communication
- Consistent, professional service experience
FAQs
Q: Can HOAi determine different requirements for different associations?
A: Yes! HOAi researches the documents required per association, as long as it's documented in your association documents.
Q: What if we update our ARC forms or requirements?
A: Just update the information in Vantaca—HOAi will automatically pull the latest information available. (Note: new document uploads may take up to 24 hours to become available.)
Q: How does HOAi ensure compliance with our CC&Rs and architectural guidelines? A: HOAi references your uploaded governing documents and architectural standards in Vantaca to ensure compliance with your specific requirements.
Q: If the homeowner doesn’t attach our required ARC form, can HOAi send it to them?
A: Yes! If the homeowner needs to include your association’s ARC Form, HOAi can find the correct form and attach it in a message back to the homeowner.
Implementation & Testing
Your forward deployed engineer will handle the technical setup and configuration. Make sure to tell them:
- What action item(s) your team use for ARC requests
- Your general process for reviewing and approving ARC requests
- Master/Sub association rules – how your team determines which association an ARC request should be assigned to
- Any other processes your team follows that may not be outlined in a document within Vantaca
Once activated, HOAi will begin reviewing your actual ARC applications and proposing actions based on the workflow.
During the testing phase, you'll review HOAi's work on real applications:
- HOAi will analyze incoming ARC requests and propose its classification and next steps
- You can review each proposal and either approve HOAi's recommendation or modify/reject it
- This allows you to see how HOAi handles your specific types of applications and requirements
- You can identify any patterns where adjustments to the workflow logic might be needed
The workflow can be fine-tuned based on your approval/rejection patterns before you're comfortable letting HOAi handle these applications automatically.
This workflow handles your ARC application process by ensuring complete, eligible applications reach your decision-makers.
Comments
0 comments
Please sign in to leave a comment.