Overview
The Work Order Follow Up workflow monitors open work orders when they reach their designated follow-up dates. This HOAi workflow reviews provider communication, sends status update requests to unresponsive contractors, escalates problematic cases to management, and ensures no service request gets forgotten—keeping your maintenance operations running smoothly and your residents informed.
What This Workflow Does
Automated Progress Monitoring
- Reviews all work orders that have reached their follow-up date
- Checks for recent provider notes and activity
- Identifies stalled or problematic work orders
Intelligent Status Updates
- Routes work orders based on provider communication
- Updates follow-up dates for ongoing work
- Closes completed work orders automatically
Provider Accountability
- Sends professional follow-up emails to unresponsive providers
- Documents all communication attempts
- Tracks response patterns for vendor management
Smart Escalation
- Identifies cases requiring management attention
- Escalates after three unsuccessful follow-up attempts
- Flags provider-reported problems or extended delays
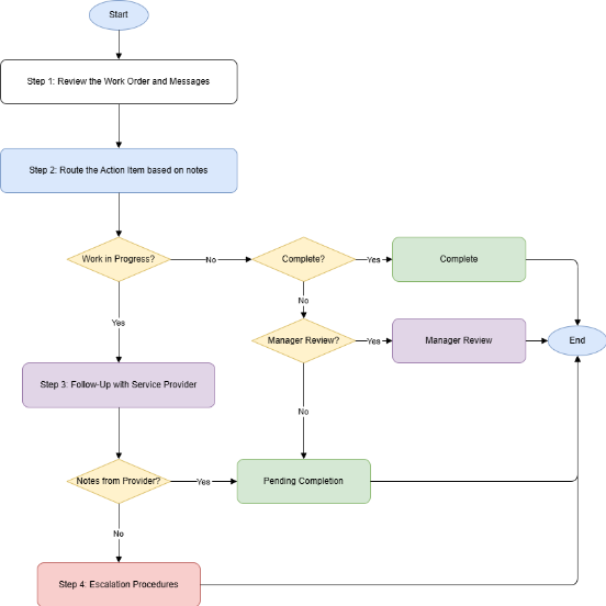
Workflow Process
Step 1: Work Order Review
HOAi examines work orders on their follow-up date, reviewing the complete history including provider assignment, notes, and communication timeline.
Step 2: Status Determination
Based on recent activity, HOAi determines if work is complete, in progress, awaiting information, or requiring follow-up.
Step 3: Provider Communication
For work orders with no recent provider updates, HOAi sends a professional status request and documents the follow-up attempt.
Step 4: Routing Decision
HOAi routes each work order to the appropriate next step—complete, pending with new follow-up date, or escalated to management.
Step 5: Management Escalation
Complex situations are escalated with detailed notes explaining the issue and recommended actions.
Example of HOAi Work:
Key Benefits
For Your Management Team
- Eliminates manual follow-up on routine work orders
- Provides early warning of problematic situations
- Creates accountability for service providers
- Reduces time spent chasing updates
For Your Service Providers
- Consistent follow-up schedule they can plan around
- Professional communication standards
- Clear expectations for status updates
- Documented communication history
For Your Homeowners
- Work orders don't get forgotten or abandoned
- Timely completion of approved repairs
- Transparency in repair status
- Reduced wait times for resolution
FAQs
Q: How often does HOAi follow up on work orders?
A: HOAi recommends following up every three business days. However, this frequency can be adjusted based on your preferences and typical work order completion times.
Q: What triggers an escalation to management?
A: HOAi escalates work orders after three follow-up attempts with no response, when providers report problems requiring decisions, after multiple deadline extensions, or when homeowner complaints are noted.
Q: Can HOAi close work orders automatically? A: Yes! When HOAi finds notes indicating work is complete from either the service provider or homeowner, it will route the work order to your designated completion step.
Q: What happens to work orders with no assigned provider? A: These are immediately routed to management review, as HOAi cannot follow up without a designated service provider.
Implementation & Testing
Your forward deployed engineer will handle the technical setup and configuration. Make sure to tell them:
- Your typical follow-up schedule for work orders
- Which steps in your workflow represent different statuses
- Your escalation criteria and management review process
- Any special instructions for different types of work orders
Once activated, HOAi will begin monitoring your work orders that reach follow-up dates.
During the testing phase, you'll review HOAi's follow-up actions:
- HOAi will analyze work orders and propose follow-up actions or status changes
- You can review each proposal and either approve HOAi's recommendation or modify/reject it
- This allows you to see how HOAi interprets provider notes and makes routing decisions
- You can identify any patterns where adjustments to the follow-up logic might be needed
The workflow can be fine-tuned based on your approval/rejection patterns before you're comfortable letting HOAi handle follow-ups automatically.
This workflow ensures your work orders progress to completion by maintaining consistent follow-up and escalating issues before they become problems.
Comments
0 comments
Please sign in to leave a comment.